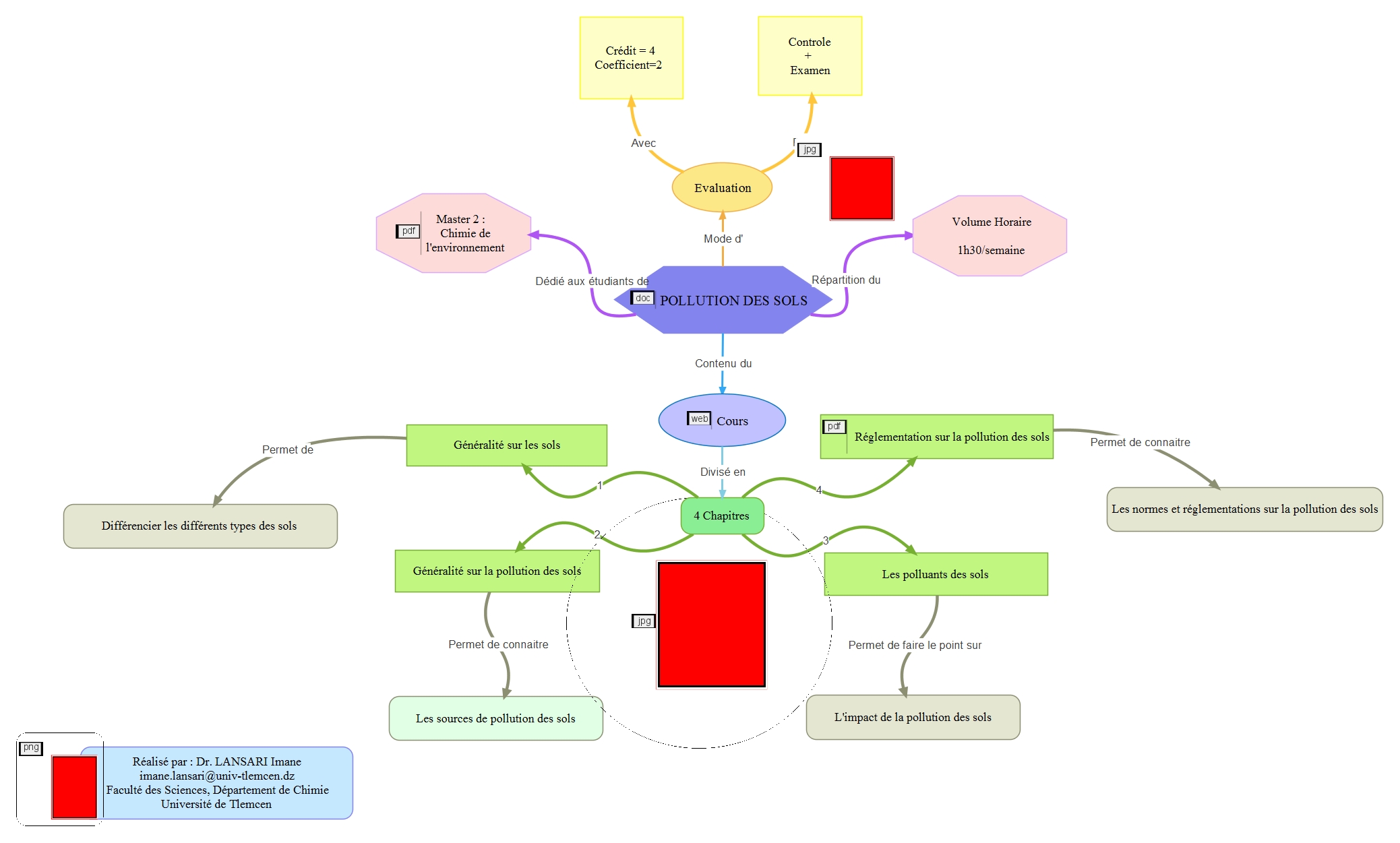
Programme à enseigner (La carte conceptuelle du cours)
Conditions d’achèvement

Modifié le: samedi 13 juillet 2024, 17:30