Aperçu des sections

  • Plan de cours :

    ok

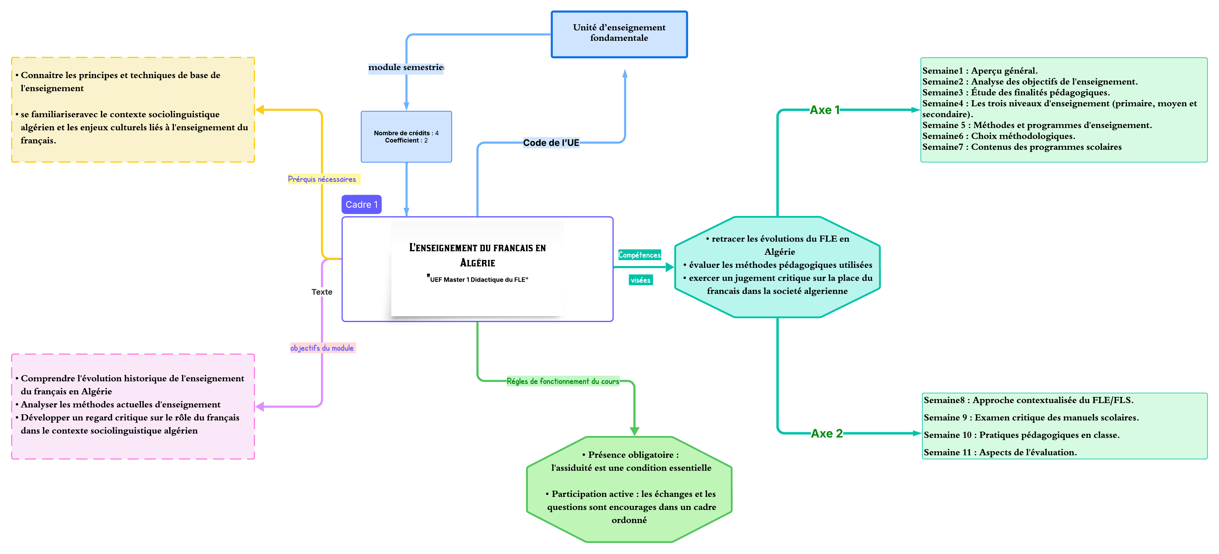
    1. Étude des Objectifs de l'Enseignement du Français en Algérie (Les Trois Paliers).
    2. Choix méthodologiques et programmes.
    3. FLE/FLS et Didactique Contextualisée.
    4. Analyse des Manuels Scolaires.
    5. Les Pratiques Scolaires.
    6. L'Évaluation dans l'Enseignement du FLE









    Prérequis :

    1.     Connaître les bases des principes et des techniques d'enseignement.

    2.     Avoir une idée du contexte sociolinguistique algérien.

     

    Objectifs :

    1.     Analyser les objectifs de l'enseignement du français en Algérie.

    2.     Explorer les choix méthodologiques et les programmes.

    3.     Adapter les méthodes d’enseignement.

    4.     Analyser des manuels scolaires.

    5.     Explorer les différentes pratiques scolaires.

    6.     Concevoir des outils d'évaluation.


    • Veuillez télécharger le syllabus, pour avoir une vue globale sur le cours.

  • 1. Étude des objectifs de l'enseignement du français en Algérie (Les trois paliers) :

    1. Contexte de l'enseignement du français en Algérie

    L'enseignement du français en Algérie est marqué par une histoire riche et complexe, façonnée par des dynamiques historiques, politiques et culturelles. Après l'indépendance, le français a été réintroduit dans le système éducatif comme langue étrangère, jouant un rôle clé dans l'accès à la culture francophone et aux savoirs scientifiques.

    Cette réintroduction reflète une volonté de maintenir un lien avec la culture francophone tout en naviguant dans un contexte où l'arabe et le berbère occupent également une place centrale. Le français est ainsi devenu un outil essentiel pour l'enseignement supérieur et la recherche, permettant aux étudiants algériens de se connecter aux connaissances globales tout en préservant leur identité culturelle.

    2. Les objectifs de l'enseignement du français

    2.1 Objectifs généraux

    Les objectifs de l'enseignement du français en Algérie sont alignés avec les grandes orientations du système éducatif national. Ils visent à :

    - Développer des compétences communicatives : Permettre aux apprenants d'utiliser le français dans divers contextes sociaux et professionnels.

    - Favoriser l'ouverture culturelle : Sensibiliser les élèves à d'autres cultures francophones et promouvoir la tolérance.

    - Préparer à la vie professionnelle : Offrir aux apprenants les outils nécessaires pour intégrer le marché du travail.

    2.2 Les trois paliers de l’enseignement

    L’enseignement du français est structuré autour de trois paliers, chacun ayant des objectifs spécifiques :

     

     

    - Premier palier : Le français au cycle primaire (Homogénéisation et Adaptation)

    Le cycle primaire compte cinq ans, l’enseignement du français commence à partir de la troisième année de scolarité. Chaque année d’apprentissage vise une étape de développement particulière.

    - Niveau : 3ème année (Initiation), 4ème année (Renforcement / Développement), 5ème année (Consolidation / Certification).

    - Objectifs :

    ·       Consolider les acquis linguistiques.

    ·       Initier les élèves aux bases de la communication en français.

    ·       Développer des compétences phonologiques et lexicales.

    Après avoir passé trois années d’enseignement- apprentissage du français au primaire, l’élève passe l’examen de fin du cycle primaire qui lui donne accès au cycle moyen

    - Deuxième palier : Le français au cycle moyen (Approfondissement)

    Le cycle moyen compte quatre années. Les programmes de ce cycle ont le même objectif en commun. L’apprentissage du français langue étrangère contribue à développer chez l’élève tant à l’oral qu’à l’écrit, l’expression d’idées et de sentiments personnels au moyen de différents types de discours.

    - Niveau : 1èreannée (Le type narratif), 2èmeannée (Le type descriptif), 3èmeannée (Le type explicatif), 4èmeannée (Le type argumentatif).

    - Objectifs :

    ·       Approfondir les connaissances grammaticales et lexicales.

    ·       Développer des compétences culturelles à travers des textes littéraires et des œuvres francophones.

    ·       Préparer les élèves à passer le Brevet d'Études Moyennes (BEM).

    - Troisième palier : Le français au cycle secondaire (Orientation)

    Le cycle moyen compte quatre années. L’objectif d’enseignement du français correspond à l’ensemble des transformations que connaît le pays et celles que connaît le monde. L’enseignement du français en contribution avec celui des autres disciplines a pour comme finalité la construction d’un citoyen responsable, doté d’une réelle capacité de raisonnement et de sens critique ainsi que son insertion dans la vie sociale et professionnelle.

     En ce qui concerne l’objectif final de l’enseignement du français, il s’agit de produire un discours oral/écrit relatif à une situation de la vie sociale en respectant les contraintes de la situation de communication

    - Niveau : 1èreannée, 2ème année et 3ème année.

    - Objectifs :

    ·       Renforcer les compétences linguistiques pour une utilisation pratique dans des contextes variés.

    ·       Orienter vers l’université ou vers la vie active.

    ·       Préparer les élèves à l'examen final du Baccalauréat (BAC).

    Le français est non seulement une langue d'enseignement, mais aussi un symbole d'identité et de culture, illustrant les tensions entre héritage colonial et aspirations nationales. L'enseignement du français en Algérie, donc, est bien plus qu'une simple question linguistique ; c'est une réflexion sur l'identité culturelle et les enjeux de développement dans un monde en constante évolution.


    • Veuillez répondre aux questions suivantes :


  • 2. Choix méthodologiques et programmes :

    1. Contexte de l'enseignement du français en Algérie

    L'enseignement du français en Algérie s'inscrit dans un contexte historique complexe. Après l'indépendance, le français a été réintroduit comme langue étrangère, jouant un rôle essentiel dans l'accès à la culture francophone et aux savoirs scientifiques. Actuellement, le français est enseigné dès la troisième année primaire et est considéré comme une langue étrangère au même titre que l'anglais. Cette réintroduction reflète une volonté de maintenir un lien avec la culture francophone tout en naviguant dans un contexte où l'arabe et le berbère occupent également une place centrale.

    Le contexte actuel de l'enseignement du français en Algérie est également influencé par les politiques linguistiques nationales, qui visent à promouvoir un plurilinguisme équilibré. Le français, en tant que langue étrangère, joue un rôle clé dans la formation des futurs citoyens, en leur offrant une ouverture sur le monde et des opportunités de développement personnel et professionnel. Cela nécessite une approche pédagogique adaptée, capable de répondre aux besoins d'une société en constante évolution.

    2. Choix méthodologiques

    2.1 Approches pédagogiques

    Les méthodologies d'enseignement du FLE en Algérie varient selon les enseignants et les contextes d'enseignement. Parmi les approches couramment utilisées, on trouve :

    ·       Approche Communicative : Met l'accent sur la capacité des apprenants à utiliser la langue dans des situations réelles de communication. Les activités sont centrées sur l'interaction et la production orale, ce qui permet aux élèves de développer des compétences pratiques et d'interagir efficacement dans divers contextes sociaux et professionnels.

    ·       Méthode Directe : Favorise l'immersion linguistique, où le français est utilisé exclusivement pour enseigner la langue, sans recours à la langue maternelle. Cette méthode encourage une appréhension naturelle de la langue, similaire à celle d'un enfant qui apprend sa langue maternelle.

    ·       Méthode Traditionnelle : Se concentre sur l'apprentissage grammatical et lexical par le biais de la traduction et de la mémorisation. Bien que cette méthode soit plus structurée, elle peut parfois limiter l'interaction spontanée et la créativité linguistique des apprenants.

    2.2 Objectifs Pédagogiques

    Les objectifs de l'enseignement du français en Algérie sont alignés avec ceux du système éducatif national. Ils visent à :

    ·       Développer des compétences communicatives : Permettre aux apprenants d'utiliser le français dans divers contextes sociaux et professionnels.

    ·       Favoriser l'ouverture culturelle : Sensibiliser les élèves à d'autres cultures francophones et promouvoir la tolérance.

    ·       Préparer les élèves à intégrer le marché du travail : Offrir aux apprenants les outils nécessaires pour intégrer le marché du travail.

    3. Les Programmes d'Enseignement

    3.1 Structure des Programmes

    Les programmes d'enseignement du français en Algérie sont organisés par niveaux scolaires :

    ·       Cycle Primaire :

    - Objectifs : Initier les élèves aux bases de la communication en français, développer des compétences phonologiques et lexicales.

    - Activités : Jeux de rôle, dialogues simples, exercices d'écoute. Ces activités ludiques aident les enfants à appréhender la langue de manière naturelle et engageante.

    ·       Cycle Moyen :

    - Objectifs : Approfondir les connaissances grammaticales et lexicales, et préparer au Brevet d'Études Moyennes (BEM).

    - Activités : Analyse de textes littéraires, rédaction de productions écrites. Ces activités permettent aux élèves de développer une compréhension plus profonde de la langue et de la culture francophone.

     

    ·       Cycle Secondaire :

    - Objectifs : Renforcer les compétences linguistiques pour une utilisation pratique dans divers contextes et préparation à l’examen de Baccalauréat.

    - Activités : Projets de recherche, présentations orales, débats. Ces activités encouragent la pensée critique et l'expression orale, essentielles pour la poursuite d'études supérieures ou l'insertion professionnelle.

    L’enseignement du français en Algérie est un processus complexe qui reflète à la fois les défis historiques et les aspirations futures du pays. En naviguant entre les approches pédagogiques variées et les programmes structurés par niveaux scolaires, les enseignants visent à former des apprenants capables de communiquer efficacement et de s'intégrer dans un monde globalisé. Le français, en tant que langue étrangère, joue un rôle essentiel dans ce processus, offrant aux étudiants algériens une fenêtre sur la culture francophone et les savoirs scientifiques mondiaux. Enfin, l'évolution continue de l'enseignement du français en Algérie sera déterminante pour le développement culturel, éducatif et économique du pays.


    • Cochez la bonne réponse :

  • 3. FLE/FLS et Didactique Contextualisée :

    1. Contexte et importance de la didactique contextualisée

    La didactique contextualisée est une approche pédagogique qui prend en compte le contexte dans lequel l'apprentissage se déroule. Elle inclut les éléments culturels, sociaux, linguistiques et historiques qui influencent les apprenants, rendant ainsi l'apprentissage plus pertinent et significatif. Cette approche est particulièrement importante dans l'enseignement du français langue étrangère (FLE) et du français langue seconde (FLS), car elle permet aux enseignants de mieux adapter leurs méthodes aux besoins spécifiques de leurs élèves.

    1.1 Définition de la didactique contextualisée

    La didactique contextualisée se fonde sur l'idée que l'apprentissage est profondément influencé par le contexte dans lequel il se déroule. Cela signifie que les enseignants doivent tenir compte des réalités culturelles, sociales et linguistiques des apprenants pour créer des situations d'apprentissage pertinentes et engageantes. En intégrant ces éléments, l'enseignement devient plus efficace et plus significatif pour les élèves.

    1.2 Importance dans l'enseignement du FLE/FLS

    ·       Adaptation aux Besoins des Apprenants : En tenant compte des réalités culturelles et sociales des apprenants, les enseignants peuvent mieux répondre à leurs besoins linguistiques. Cela permet de personnaliser l'enseignement et de s'assurer que les apprenants se sentent impliqués dans leur apprentissage.

    ·       Motivation Accrue : Lorsque les contenus d'apprentissage sont liés à des situations réelles et pertinentes pour les apprenants, cela augmente leur motivation et leur engagement. Les élèves sont plus susceptibles de s'intéresser à un sujet qui leur parle directement et qui reflète leur environnement quotidien.

    ·       Développement de Compétences Pratiques : La contextualisation permet d'intégrer des compétences pratiques qui sont directement applicables dans la vie quotidienne des apprenants. Cela aide les élèves à développer des compétences linguistiques utiles pour interagir efficacement dans divers contextes sociaux et professionnels.

    La didactique contextualisée peut être particulièrement utile pour intégrer des aspects culturels et historiques locaux dans l'enseignement du FLE. Cela permettrait de renforcer le lien entre la langue française et le contexte algérien, rendant ainsi l'apprentissage plus pertinent et plus engageant pour les élèves.

    2. Approches méthodologiques

    L'enseignement du français langue étrangère (FLE) et du français langue seconde (FLS) en Algérie bénéficie de plusieurs approches méthodologiques innovantes qui visent à rendre l'apprentissage plus interactif et engageant. Ces approches sont conçues pour répondre aux besoins spécifiques des apprenants et pour favoriser une acquisition efficace de la langue.

    2.1 Approche communicative

    L'approche communicative met l'accent sur l'utilisation de la langue dans des contextes réels de communication. Les activités doivent refléter des situations authentiques que les apprenants pourraient rencontrer dans leur vie quotidienne. Par exemple, les dialogues, les jeux de rôle et les simulations sont des activités qui favorisent l'interaction entre les apprenants. Cette approche encourage les élèves à utiliser la langue de manière pratique et à développer leurs compétences orales et écrites dans des contextes sociaux et professionnels variés.

    En Algérie, cette approche peut être particulièrement utile pour préparer les élèves à interagir avec des locuteurs francophones dans divers contextes, qu'il s'agisse de voyages, d'études à l'étranger ou de carrières internationales. Les enseignants peuvent intégrer des scénarios réalistes qui reflètent la vie quotidienne algérienne, ce qui rend l'apprentissage plus pertinent et plus engageant.

    2.2 Pédagogie de projet

    La pédagogie de projet implique que les apprenants participent activement à leur apprentissage en travaillant sur des projets qui reflètent leurs intérêts et leurs besoins. Cela favorise une approche collaborative et interactive, où les élèves peuvent explorer des thèmes qui leur tiennent à cœur tout en développant leurs compétences linguistiques. Par exemple, les élèves pourraient réaliser un projet sur l'histoire de la francophonie en Algérie, ce qui leur permettrait de développer leurs compétences en français tout en approfondissant leur connaissance de leur patrimoine culturel.

    Cette approche encourage également la pensée critique et la créativité, car les apprenants doivent concevoir, planifier et exécuter leur projet tout en utilisant la langue française comme outil de communication. Cela prépare les élèves à être des apprenants autonomes et motivés, capables de s'adapter à des situations variées.

    2.3 Intégration des activités ludiques

    Les activités ludiques peuvent être intégrées pour rendre l'apprentissage plus engageant. Elles permettent aux apprenants de s'exprimer librement tout en développant leurs compétences linguistiques. Par exemple, utiliser des jeux de société ou des applications interactives peut stimuler l'intérêt des élèves pour la langue. Les jeux de rôle, les concours de mots croisés ou les défis linguistiques en ligne sont autant d'exemples d'activités ludiques qui peuvent être adaptées au contexte algérien pour captiver les élèves et les inciter à pratiquer la langue de manière amusante.

    Ces activités ludiques favorisent également l'apprentissage collaboratif, car les élèves travaillent ensemble pour atteindre un objectif commun tout en utilisant la langue française. Cela renforce l'esprit d'équipe et la motivation, essentiels pour un apprentissage efficace et durable.

    3. Exemples de contenus contextualisés

    L'enseignement du français langue étrangère (FLE) et du français langue seconde (FLS) en Algérie peut être rendu plus engageant et pertinent en intégrant des contenus contextualisés qui reflètent les intérêts et les besoins des apprenants. Ces contenus peuvent inclure des thèmes culturels et des situations réelles qui favorisent l'apprentissage pratique et significatif.

    3.1 Thèmes culturels

    Les thèmes culturels abordés dans un cours de FLE/FLS peuvent inclure la gastronomie, la musique, le cinéma ou encore les traditions locales. Par exemple, un module sur la cuisine française pourrait inclure des recettes typiques, permettant aux élèves d'apprendre le vocabulaire culinaire tout en découvrant la culture française. Cela peut être adapté au contexte algérien en comparant les traditions culinaires françaises avec celles de l'Algérie, ce qui encourage une approche interculturelle et favorise la compréhension mutuelle entre les cultures.

    En Algérie, les enseignants pourraient également intégrer des thèmes liés à la culture algérienne, comme la musique chaabi ou les festivals locaux, pour créer un lien entre la langue française et le contexte culturel algérien. Cela permettrait aux élèves de mieux comprendre comment la langue française peut être utilisée pour explorer et partager leurs propres traditions culturelles.

     

    3.2 Situations réelles

    Les scénarios basés sur des situations réelles, comme faire ses courses, demander son chemin ou postuler à un emploi, permettent aux apprenants d'acquérir des compétences pratiques qu'ils pourront utiliser dans leur vie quotidienne. Ces situations peuvent être adaptées au contexte algérien en incluant des scénarios spécifiques à la vie quotidienne en Algérie, tels que commander un repas dans un café ou discuter avec un vendeur au marché.

    En utilisant ces scénarios, les enseignants peuvent encourager les élèves à développer des compétences communicatives efficaces tout en leur permettant de se familiariser avec les nuances culturelles et sociales de la communication en français. Cela prépare les apprenants à interagir de manière fluide et appropriée dans divers contextes sociaux et professionnels, tant en Algérie qu'à l'étranger.

    • Élaboration d'une Séquence Didactique Contextualisée

      Objectif : Concevoir une séquence d'enseignement contextualisée pour un niveau spécifique.

      Instructions :

      1. Choisissez un niveau d'apprentissage (A1, A2, B1).

      2. Définissez un thème pertinent pour vos apprenants (par exemple, la vie quotidienne, les loisirs).

      3. Proposez trois activités qui intègrent le contexte culturel ou social des apprenants.

      4. Indiquez les objectifs pédagogiques associés à chaque activité.


  • 4. Analyse des Manuels Scolaires :

    1. Contexte de l'analyse des manuels scolaires

    1.1 Importance des manuels scolaires

    Les manuels scolaires sont des ressources pédagogiques fondamentales dans le processus d'enseignement-apprentissage. Ils fournissent un cadre structuré pour le contenu linguistique, culturel et méthodologique. En tant que supports didactiques, les manuels doivent être adaptés aux objectifs pédagogiques et aux spécificités des apprenants.

    ·       Ressources d'apprentissage : Les manuels offrent une collection organisée de contenus qui facilitent la progression de l'apprentissage.

    ·       Références culturelles : Ils intègrent souvent des éléments culturels qui enrichissent l'expérience d'apprentissage et favorisent la compréhension interculturelle.

    ·       Guides pour les enseignants : Les manuels fournissent également des conseils méthodologiques pour les enseignants, les aidant ainsi à structurer leurs cours.

    1.2 Objectifs de l'analyse

    L'analyse des manuels scolaires vise plusieurs objectifs :

    ·       Évaluation de la pertinence : Vérifier si le contenu est en adéquation avec le programme scolaire et les besoins des apprenants.

    ·       Identification des forces et faiblesses : Analyser les aspects positifs et négatifs du manuel en termes de méthodologie, d'accessibilité et de présentation.

    ·       Propositions d'amélioration : Suggérer des modifications ou adaptations pour mieux répondre aux besoins spécifiques des élèves.

    2. Méthodologie d'analyse

    2.1 Grilles d'analyse

    Les grilles d'analyse sont des outils systématiques qui permettent d'évaluer les manuels scolaires selon différents critères. Voici quelques catégories clés :

    A.    Critères de contenu :

    ·       Pertinence et actualité des thèmes abordés.

    ·       Diversité des sujets traités (culturels, sociaux, linguistiques).

    B.    Critères pédagogiques :

    ·       Approche méthodologique (communicative, actionnelle).

    ·       Variété et qualité des activités proposées (individuelles, en groupe, ludiques).

    C.    Critères formels :

    ·       Présentation visuelle (mise en page, illustrations).

    ·       Clarté des consignes et accessibilité du langage.

    2.2 Étapes de l’analyse

    L'analyse d'un manuel scolaire de français langue étrangère (FLE) est un processus méthodique qui permet d'évaluer sa pertinence et son efficacité dans le contexte pédagogique. Voici les étapes clés pour mener cette analyse :

    2.2.1. Sélection du manuel

    La première étape consiste à choisir un manuel utilisé dans une classe de FLE. Il est important de sélectionner un manuel qui est actuellement utilisé par les enseignants et les élèves, afin de garantir que l'analyse soit pertinente et applicable dans le contexte réel d'enseignement. Cette sélection peut se baser sur des critères tels que la popularité du manuel, son contenu pédagogique, ou encore les retours des enseignants et des élèves.

    2.2.2. Évaluation selon la grille

    Une fois le manuel choisi, la deuxième étape consiste à évaluer son contenu en utilisant une grille d'analyse. Cette grille doit inclure des questions qui couvrent différents aspects du manuel, tels que :

    ·       La clarté et la cohérence des objectifs pédagogiques.

    ·       La pertinence des activités proposées par rapport aux besoins des apprenants.

    ·       L'intégration des éléments culturels et sociolinguistiques.

    ·       La qualité des ressources visuelles et des supports pédagogiques.

    En répondant à ces questions, l'analyste peut évaluer de manière systématique les points forts et les faiblesses du manuel.

    2.2.3. Synthèse des résultats  

    La dernière étape consiste à rédiger un rapport sur les résultats de l'analyse. Ce rapport doit synthétiser les points forts et les faibles du manuel, en mettant en évidence les aspects qui fonctionnent bien et ceux qui nécessitent une amélioration. Le rapport peut également inclure des recommandations pour optimiser l'utilisation du manuel dans la classe, voire des suggestions pour son amélioration future. Cette synthèse est essentielle pour aider les enseignants à ajuster leurs pratiques pédagogiques et pour informer les décisions éditoriales concernant les manuels scolaires.

    3. Exemples de critères d'évaluation

    3.1 Pertinence du contenu

    Évaluer si les thèmes abordés dans le manuel correspondent aux intérêts et aux besoins linguistiques des apprenants. Par exemple, un manuel destiné à un public jeune devrait inclure des sujets contemporains comme les réseaux sociaux ou les loisirs.

    3.2 Clarté des consignes

    Vérifier si les instructions données aux élèves sont compréhensibles et faciles à suivre. Des consignes claires favorisent une meilleure compréhension et permettent aux élèves de s'engager plus facilement dans les activités.

    3.3 Diversité des activités

    Analyser si le manuel propose une variété d'activités qui stimulent différents types d'apprentissage (auditif, visuel, kinesthésique). Cela peut inclure des exercices écrits, des jeux de rôle, ou encore des projets collaboratifs.

    3.4 Adaptation culturelle

    Examiner si le contenu prend en compte les spécificités culturelles et sociales des apprenants. Un bon manuel devrait refléter la diversité culturelle et permettre aux élèves de se reconnaître dans le matériel présenté.

    3.5 Qualité visuelle

    Évaluer la présentation graphique du manuel, y compris la mise en page, la qualité des illustrations et l'utilisation de couleurs attrayantes qui facilitent la lecture et l'engagement. Une bonne qualité visuelle est essentielle pour captiver l'attention des élèves et favoriser une expérience d'apprentissage agréable et interactive. De plus, les illustrations et les couleurs doivent être choisies de manière à refléter la diversité culturelle et à éviter les stéréotypes, ce qui contribue à créer un environnement d'apprentissage inclusif et respectueux.

     


    • Élaboration d'une Grille d'Analyse

      Objectif : Concevoir une grille d'analyse pour évaluer un manuel scolaire de FLE.

      Instructions :

      1. En groupes, discutez des critères que vous jugez importants pour évaluer un manuel scolaire.

      2. Rédigez une grille d'analyse comprenant au moins cinq critères avec une brève description pour chacun.

      3. Présentez votre grille et justifiez vos choix.


  • 5. Les Pratiques Scolaires :

    1. Contexte des pratiques scolaires

    1.1 Définition des pratiques scolaires       

    Les pratiques scolaires englobent l'ensemble des méthodes, stratégies et activités mises en œuvre par les enseignants et les élèves au sein d'un cadre éducatif. Elles incluent :

    ·       Méthodes d'enseignement : Approches pédagogiques utilisées pour transmettre le savoir.

    ·       Activités d'apprentissage : Tâches réalisées par les élèves pour acquérir des compétences.

    ·       Interactions en classe : Relations et échanges entre enseignants et élèves, ainsi qu'entre pairs.

    1.2 Importance des pratiques scolaires

    Les pratiques scolaires jouent un rôle crucial dans le développement des compétences linguistiques et cognitives des élèves. Elles influencent :

    ·       La motivation des élèves : Des méthodes engageantes peuvent accroître l'intérêt et la participation.

    ·       La compréhension des contenus : Une approche adaptée facilite l'assimilation des connaissances.

    ·       L'autonomie des apprenants : Des pratiques variées encouragent les élèves à devenir acteurs de leur apprentissage.

    2. Types de pratiques scolaires

    2.1 Pratiques traditionnelles

    Ces pratiques se caractérisent par un enseignement magistral où l'enseignant est au centre du processus d'apprentissage. Les élèves sont souvent passifs, se contentant d'écouter et de prendre des notes.

    A.    Caractéristiques :

    ·       Transmission de connaissances par le biais de cours magistraux.

    ·       Évaluation principalement basée sur des examens écrits.

    ·       Moins d’interaction entre les élèves.

    B.    Avantage :

    ·       Structure claire et prévisible pour les élèves.

    ·       Efficace pour transmettre une grande quantité d'informations rapidement.

    C.    Inconvénients :

    ·       Risque de désengagement des élèves.

    ·       Limite le développement de compétences interpersonnelles.

    2.2 Pratiques actives

    Les pratiques actives encouragent la participation active des élèves. Elles incluent :

    ·       Apprentissage par projet : Les élèves travaillent sur des projets concrets qui favorisent la collaboration et le développement de compétences pratiques.

    ·       Jeux de rôle : Simulations de situations réelles qui permettent aux élèves de pratiquer la langue dans un contexte authentique.

    A.    Caractéristiques :

    ·       Les élèves sont impliqués dans leur apprentissage par le biais d'activités interactives.

    ·       Favorise l'expérimentation et l'application pratique des connaissances.

    B.    Avantage :

    ·       Amélioration de la motivation et de l'engagement.

    ·       Développement de compétences critiques et créatives.

    C.    Inconvénients :

    ·       Peut nécessiter plus de temps pour planifier et exécuter.

    ·       Risque de désorganisation si les activités ne sont pas bien structurées.

    2.3 Pratiques collaboratives

    Ces pratiques mettent l'accent sur le travail en groupe et l'entraide entre pairs. Elles favorisent le partage de connaissances et le développement de compétences sociales.

    A.    Caractéristiques :

    ·       Les élèves travaillent ensemble sur des tâches communes.

    ·       Encouragement à la discussion et à l'échange d'idées.

    B.    Avantage :

    ·       Renforcement du sentiment d'appartenance à un groupe.

    ·       Développement de compétences sociales essentielles pour la vie professionnelle.

    C.    Inconvénients :

    - Risque que certains élèves ne participent pas activement.

    - Peut être difficile à gérer pour l'enseignant si les groupes ne sont pas équilibrés.

    3. Théories de l'apprentissage

    Comprendre les théories pédagogiques qui sous-tendent les pratiques d'enseignement du français langue étrangère (FLE) et du français langue seconde (FLS) est essentiel pour concevoir des approches d'apprentissage efficaces.

    3.1 Constructivisme

    Le constructivisme repose sur l'idée que les apprenants construisent leur propre compréhension du monde à travers leurs expériences. Dans cette perspective, les enseignants ne transmettent pas directement le savoir, mais plutôt facilitent le processus d'apprentissage en créant des environnements stimulants où les élèves peuvent explorer et découvrir par eux-mêmes. Cette approche encourage l'autonomie et la pensée critique, essentielles pour un apprentissage significatif et durable.

    3.2 Théorie Socioconstructiviste

    La théorie socioconstructiviste met l'accent sur l'interaction sociale comme moyen d'apprendre. Selon cette théorie, les échanges entre pairs sont considérés comme essentiels au processus d'apprentissage. Les discussions, les débats et les travaux de groupe permettent aux apprenants de partager leurs perspectives, de résoudre des problèmes ensemble et de développer une compréhension plus profonde des concepts étudiés. Cette approche valorise la collaboration et la communication, qui sont des compétences clés dans un monde de plus en plus interconnecté.

    3.3 Approche Actionnelle

    L'approche actionnelle se concentre sur l'utilisation pratique de la langue dans des contextes réels, favorisant ainsi une approche centrée sur l'apprenant. Cette méthode encourage les élèves à utiliser la langue de manière authentique, en résolvant des tâches concrètes et en interagissant avec leur environnement. L'approche actionnelle est particulièrement efficace pour développer des compétences communicatives pratiques, essentielles pour la vie quotidienne et professionnelle. Elle permet aux apprenants de s'engager activement dans leur apprentissage, en créant des projets et des activités qui reflètent leurs intérêts et leurs besoins.


    • Analyse d'une Pratique Scolaire

      Objectif : Analyser une pratique scolaire spécifique observée dans une classe.

      Instructions :

      1. Choisissez une pratique scolaire que vous avez observée lors d'un stage ou dans votre propre expérience éducative (par exemple, une méthode d'enseignement, une activité d'apprentissage).

      2. Rédigez un rapport (300 mots) qui inclut :

      - Une description de la pratique observée.

      - Les avantages et inconvénients de cette pratique.

      - Des suggestions pour améliorer cette pratique afin de mieux répondre aux besoins des élèves.


  • 6. L'Évaluation dans l'Enseignement du FLE :

    1. Contexte de l'évaluation

    L'évaluation est un processus systématique qui permet de recueillir des informations précieuses sur les performances des apprenants, afin d'améliorer à la fois l'enseignement et l'apprentissage. Elle peut prendre plusieurs formes, allant des tests standardisés aux évaluations formatives informelles, et joue un rôle crucial dans l'optimisation des stratégies pédagogiques.

    1.1 Définition de l'évaluation

    L'évaluation est essentiellement un outil de diagnostic qui aide à comprendre où en sont les apprenants dans leur parcours linguistique. Elle se compose de plusieurs éléments clés :

    ·       Collecte de données : Recueillir des informations sur les compétences et les connaissances des élèves. Cela peut inclure des tests écrits, des présentations orales, des projets de groupe, etc.

    ·       Analyse et interprétation : Évaluer ces données pour en tirer des conclusions sur le niveau d'apprentissage. Les enseignants doivent analyser les résultats pour identifier les forces et les faiblesses des apprenants.

    ·       Prise de décision : Utiliser les résultats pour orienter les pratiques pédagogiques et améliorer les stratégies d'enseignement. Les enseignants peuvent ainsi ajuster leurs méthodes pour répondre aux besoins spécifiques des élèves.

    1.2 Objectifs de l'évaluation

    Les objectifs principaux de l'évaluation dans le cadre du FLE incluent :

    ·       Mesurer les acquis : Évaluer le niveau de compétence linguistique des apprenants à différents moments de leur parcours. Cela permet de suivre leur progression et de cibler les domaines où ils ont besoin de renforcement.

    ·       Orienter l'enseignement : Fournir des données qui aident les enseignants à adapter leur pédagogie en fonction des besoins identifiés. Les résultats de l'évaluation peuvent guider les enseignants pour personnaliser leur enseignement et optimiser les ressources pédagogiques.

    ·       Motiver les apprenants : Encourager les élèves à progresser en leur fournissant un retour sur leurs performances. Un feedback régulier et constructif peut motiver les apprenants à poursuivre leurs efforts et à améliorer leurs compétences linguistiques.

    En intégrant ces objectifs dans le processus d'évaluation, les enseignants peuvent créer un environnement d'apprentissage dynamique où les apprenants se sentent soutenus et motivés à atteindre leurs objectifs linguistiques.

    2. Types d'évaluation

    2.1 Évaluation diagnostique

    L'évaluation diagnostique est une étape cruciale au début d'un cours, car elle permet d'identifier les compétences préalables des apprenants. Cette évaluation est réalisée pour déterminer les forces et les faiblesses des élèves avant même que l'enseignement ne commence. En connaissant ces éléments, les enseignants peuvent adapter leur pédagogie pour répondre aux besoins spécifiques de chaque apprenant, ce qui rend l'apprentissage plus efficace et plus personnalisé.

    Plusieurs outils peuvent être utilisés pour réaliser une évaluation diagnostique :

    ·       Tests de placement : Ces tests sont conçus pour évaluer le niveau linguistique des apprenants et les placer dans le groupe approprié. Ils aident à identifier les compétences existantes en lecture, écriture, compréhension orale et expression orale.

    ·       Questionnaires sur les connaissances antérieures : Ces questionnaires permettent de recueillir des informations sur les expériences et les connaissances préalables des élèves. Ils peuvent inclure des questions sur leurs expériences linguistiques passées, leurs intérêts ou leurs objectifs d'apprentissage.

    2.2 Évaluation formative

    L'évaluation formative est un processus continu qui se déroule tout au long du parcours d'apprentissage. Elle vise à fournir un retour régulier et constructif aux élèves sur leurs progrès, tout en permettant aux enseignants d'ajuster leurs méthodes pédagogiques en fonction des besoins identifiés. Cette approche est essentielle pour créer un environnement d'apprentissage dynamique et adaptatif. L'évaluation formative se caractérise par deux éléments principaux :

    ·       Feedback régulier sur le travail des élèves : Les enseignants fournissent des commentaires détaillés et réguliers sur les performances des élèves. Ce feedback peut prendre la forme de remarques écrites, de discussions individuelles ou de retours collectifs en classe. Il aide les apprenants à comprendre où ils en sont par rapport à leurs objectifs et à identifier les domaines où ils doivent améliorer leurs compétences.

     

    ·       Adaptation des activités pédagogiques en fonction des résultats : Les enseignants utilisent les informations recueillies pour ajuster leurs plans de cours et adapter les activités pédagogiques. Cela peut inclure la modification des objectifs, la révision des méthodes d'enseignement ou l'introduction de nouveaux matériaux pour répondre aux besoins spécifiques des élèves.

    2.3 Évaluation sommative

    L'évaluation sommative est une étape cruciale dans le processus d'apprentissage, car elle permet de mesurer les acquis des apprenants à la fin d'une unité ou d'un cours. Elle est souvent utilisée pour attribuer des notes ou des certificats, ce qui rend compte de la progression des élèves sur une période donnée. Cette évaluation sommative peut prendre plusieurs formes, notamment :

    ·       Examens finaux : Ces examens sont conçus pour évaluer les connaissances et les compétences acquises par les apprenants tout au long d'un cours. Ils sont généralement structurés pour couvrir un large éventail de sujets et permettent aux enseignants de vérifier si les objectifs pédagogiques ont été atteints.

    ·       Projets de fin de semestre : Les projets sont une autre forme d'évaluation sommative qui permet aux apprenants de démontrer leurs compétences de manière plus créative. Ces projets peuvent inclure des présentations orales, des rapports écrits ou des productions multimédias, et offrent une vision globale des capacités des élèves à appliquer leurs connaissances dans des contextes pratiques.

    2.4 Évaluation normative/critériée

    L'évaluation des performances des apprenants peut être abordée de deux manières distinctes : l'évaluation normative et l'évaluation critériée. Chacune de ces approches a ses propres avantages et est utilisée dans des contextes différents.

    2.4.1 Évaluation normative  

    L'évaluation normative compare les performances des élèves entre eux, souvent utilisée dans les tests standardisés. Cette approche permet de classer les apprenants selon leur niveau de performance par rapport à un groupe de référence. Elle est utile pour identifier les élèves qui se distinguent par leurs résultats exceptionnels ou pour repérer ceux qui ont besoin d'un soutien supplémentaire. Cependant, cette méthode peut parfois créer une pression inutile sur les élèves, car elle met l'accent sur la compétition plutôt que sur la progression individuelle.

    2.4.2 Évaluation critériée

    L'évaluation critériée, quant à elle, évalue les performances par rapport à des critères spécifiques ou des normes prédéfinies. Cette approche permet une appréciation plus personnalisée des compétences des apprenants, car elle se concentre sur la mesure de leur capacité à atteindre des objectifs précis plutôt que de les comparer aux autres. L'évaluation critériée est particulièrement utile pour fournir un feedback constructif et aider les élèves à identifier les domaines où ils doivent améliorer leurs compétences. Elle favorise également une approche plus positive de l'apprentissage, en mettant l'accent sur la progression individuelle et les progrès accomplis par rapport aux critères établis.

    3. Outils et Méthodes d'évaluation

    3.1 Tests et examens

    Les tests peuvent être écrits (grammaire, vocabulaire) ou oraux (expression orale, compréhension). Il est important de diversifier les types de tests pour évaluer différentes compétences. Parmi les types de tests :

    ·       Tests à choix multiples

    ·       Questions ouvertes

    ·       Situations d’expression orale

    3.2 Portfolio

    Le portfolio est un recueil de travaux réalisés par l’apprenant tout au long de son apprentissage. Il permet une évaluation continue et reflète le progrès individuel. L’utilisation du portfolio permet de :

    ·       Collecter des travaux écrits, enregistrements audio, projets.

    ·       Réfléchir sur le processus d’apprentissage.

    3.3 Auto-évaluation et co-évaluation

    Ces méthodes encouragent les élèves à réfléchir sur leurs propres performances ou celles de leurs pairs, favorisant ainsi une prise de conscience critique et un apprentissage collaboratif.

    Ces avantages sont comme suit :

    ·       Développement de la métacognition.

    ·       Renforcement de la responsabilité personnelle dans le processus d'apprentissage.


    • Création d'un Outil d'Évaluation

      Objectif : Concevoir un outil d'évaluation pour mesurer une compétence spécifique en FLE.

      Instructions :

      1. Choisissez une compétence linguistique (compréhension orale, expression écrite, etc.).

      2. Développez un outil d'évaluation (test, grille d'observation, questionnaire) qui mesure cette compétence.

      3. Justifiez vos choix en expliquant comment cet outil répond aux besoins des apprenants.


  • Section 7

  • Section 8

  • Section 9

  • Section 10

  • Section 11

  • Section 12

  • Section 13

  • Section 14

  • Section 15

  • Section 16

  • Section 17

  • Section 18

  • Section 19

  • Section 20

  • Section 21

  • Section 22

  • Section 23

  • Section 24

  • Section 25

  • Section 26

  • Section 27

  • Section 28

  • Section 29

  • Section 30