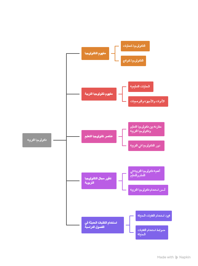
تكنولوجيا التربية
Aperçu des sections
-
-
-
عنوان الليسانس: علم النفس التربوي
مقياس : تكنولوجية التربية - Technologie éducationnelle
طبيعة المادة: استكشافية
السداسي: الخامس 5
الرصيد : 1 ، المعامل: 1
التقييم : امتحان نهاية السداسي
الأستاذ: الدكتور طهراوي ياسين
-
-
-

استاذة المقياس:الدكتور طهراوي ياسين
:للاتصال
good_707@hotmail.comالبريد الالكتروني
هاتف - واتساب: 0553050904
-
-

أهداف التعليم:
تكوين خلفية نظرية حول التكنولوجيا التربوية -
التعرف على الأنماط الجديدة للتعليم في ظل تكنولوجيا التعليم-
-

المعارف المسبقة المطلوبة :
أن يكون للطالب بعض المعلومات عن مفهوم الوسائل التعليمية.
أن يكون للطالب معارف حول التربية التعليم والتعلم
أن يكون للطالب بعض المعلومات عن بعض الوسائل التكنولوجية المستخدمة في التعليم.
-

-

- G. (1997). Knowledge types in technology. International Journal of Technology and Design Education, 7(1-2), 65-72.
- ( Mitcham, C. (1994). Thinking through technology: The path between engineering and philosophy. University of Chicago Press.
- Molenda, M. (2003). In search of the elusive ADDIE model. Performance Improvement, 42(5), 34-37.
- ( Ihde, D. (1993). Philosophy of technology: An introduction. Paragon House.
- Feenberg, A. (1991). Critical theory of technology. Oxford University Press.
- Bunge, M. (1979). Treatise on basic philosophy: Vol. 7. Philosophy of science and technology. D. Reidel.
- (Jonassen, D. H. (2000). Computers as mindtools for schools: Engaging critical thinking (2nd ed.). Merrill/Prentice Hall.
- Januszewski, A., & Molenda, M. (Eds.). (2008). Educational technology: A definition with commentary. Lawrence Erlbaum Associates.
- Reiser, R. A. (2017). A history of instructional design and technology: Part I: A history of instructional media. Educational Technology Research and Development, 65(5), 1127-1143.
- (Gustafson & Branch, 2002) → Gustafson, K. L., & Branch, R. M. (2002). Survey of instructional development models (4th ed.). ERIC Clearinghouse on Information and Technology.
Anderson, T. (2018). The theory and practice of online learning (3rd ed.). Athabasca University Press.
-
Clark, W., & Luckin, R. (2019). iPads in the classroom: Changing the face of education. Computers & Education, 142, 103–112.
-
Garrison, D. R., & Vaughan, N. D. (2017). Blended learning in higher education. Jossey-Bass.
-
Glover, D., Miller, D., Averis, D., & Door, V. (2007). The evolution of an effective pedagogy for teachers using the interactive whiteboard. Learning, Media and Technology, 32(1), 5–20.
-
Hwang, G. J. (2020). Security and data protection in smart learning environments. Smart Learning Environments, 7(3), 1–9.
-
Mayer, R. E. (2021). Multimedia learning (3rd ed.). Cambridge University Press.
-
Mishra, P., & Koehler, M. J. (2006). Technological pedagogical content knowledge: A framework for teacher knowledge. Teachers College Record, 108(6), 1017–1054.
-
Ribble, M. (2015). Digital citizenship in schools: Nine elements all students should know. International Society for Technology in Education (ISTE).
-
Selwyn, N. (2020). Education and technology: Key issues and debates. Bloomsbury Academic.
-
UNESCO. (2021). The digital learning divide: Global challenges in access and equity. UNESCO Publishing.
-
UNESCO. (2023). Building inclusive digital learning ecosystems. Paris: UNESCO.
-
Williamson, B., & Piattoeva, N. (2021). Education governance and datafication. Routledge.
-
الأنصاري، فاطمة. (2022). التعلم المتنقل: المفاهيم والتطبيقات التربوية. دار الأفق الجديد.
-
الخالدي، عادل. (2020). تكنولوجيا التعليم والتعلم الإلكتروني. دار الفكر العربي.
-
الزهراني، خالد. (2020). وسائل الاتصال التربوي في العصر الرقمي. دار الفكر العربي.
-
العنزي، نورة. (2021). المواطنة الرقمية في المؤسسات التعليمية. دار العلم للنشر.
-
الهيتمي، هالة. (2022). علم النفس الإيجابي في الممارسات التعليمية. دار الرشاد الحديثة.
-
-
-
سيتم ادراج الامتحان التقييمي قريبا
-